
뉴스펀치 김희경 기자 | 문화체육관광부는 한국문화예술위원회(위원장 정병국)와 함께 「문화예술후원 활성화에 관한 법률」에 따라 문화예술후원에 기여해 온 기업과 단체 20곳을 새롭게 인증한다. 올해로 9회를 맞이한 문화예술후원 인증제도의 인증식은 문화예술후원 기업·단체 관계자 100여 명이 참석한 가운데 11월 9일 서울 롯데월드타워 스카이(SKY)31 오디토리움에서 열린다.
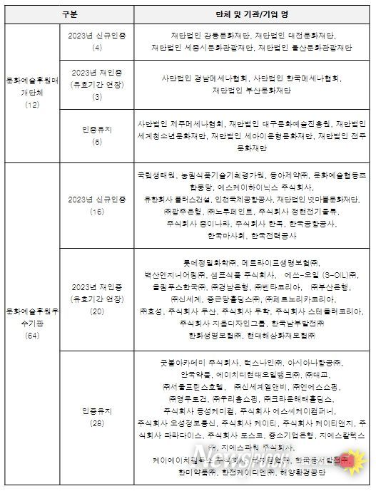
지난 9년간 인증제도 운영으로 총 76곳 인증
올해 ‘국립생태원’, ‘동아제약(주)’, 에스케이하이닉스 등 총 20곳 신규 인증, 23곳 재인증
‘문화예술후원 매개단체 및 우수기관 인증제도’는 매년 모범적으로 문화예술 분야를 후원하고 있는 단체와 기관을 심사해 인증하는 제도다. 법률이 시행된 2014년부터 현재까지 총 76곳이 인증 혜택을 받았다. 올해는 신규 인증 20곳, 재인증 23곳을 선정했다.
올해 ‘문화예술후원 우수기관’으로 신규 인증을 받은 곳은 총 16곳이다. ▴국립생태원, ▴동아제약㈜, ▴에스케이하이닉스 주식회사, ▴농림식품기술기획평가원, ▴문화예술협동조합몽당, ▴유한회사 플러스건설, ▴인천국제공항공사, ▴재단법인 넷마블문화재단, ▴㈜광주은행, ▴㈜노루페인트, ▴주식회사 정현전기물류, ▴주식회사 종이+나라, ▴주식회사 한독, ▴한국공항공사, ▴한국마사회 ▴한국전력공사는 문화예술 분야에 수익금을 기부하고, 문화예술 행사 개최 등 활동을 펼쳐 신규 문화예술후원 우수기관으로 인증받았다.
‘문화예술후원 매개단체’로 새롭게 인증받은 단체는 ▴재단법인 강동문화재단, ▴재단법인 대전문화재단, ▴재단법인 세종시문화관광재단, ▴재단법인 울산문화관광재단 등 총 4곳이다. 이들 단체는 기부 릴레이 캠페인, 예술과 기업 교류 활성화 등의 프로그램을 통해 기업의 문화예술 후원을 촉진했다는 평가를 받았다.
인증 기관·단체에 정부 포상 및 다양한 혜택 제공
특히 올해는 후원 활성화와 인증제도 발전에 장기간 기여해 온 단체와 기업에 대해 처음으로 정부 포상을 수여한다. ▴2000년부터 30여 개 문화예술단체를 꾸준히 지원해 온 ㈜신세계와 ▴2005년부터 ‘기업과 예술의 만남’ 사업을 운영하며 기업과 예술단체의 상생에 기여해 온 (사)한국메세나협회가 공적을 인정받아 문체부 장관상을 수상한다. 이 외에도 ▴인천국제공항공사, ▴종근당홀딩스㈜, ▴㈜벤타코리아 김남진 이사에게는 예술위 위원장상이 수여된다.
포상 이외에도 인증 기관·단체에는 다양한 혜택을 제공한다. ‘문화예술후원우수기관’은 출입국 우대카드 발급을 비롯해, 문체부 ‘여가친화기업 인증’, ‘독서경영 우수직장 인증’ 신청 시 가산점을 부여한다. 또한 중소·중견기업이라면 케이비(KB)국민은행 금리(1.5%) 우대 혜택을 받을 수 있다. ‘문화예술후원매개단체’는 문화예술후원 매개활동에 더욱 매진할 수 있도록 기획사업비를 지원받을 수 있다.
이번에 인증받은 한 기업 대표는 “환경‧사회‧투명 경영(ESG) 전략의 일환으로 많은 기업들이 문화예술 후원에 관심을 갖고 있다. 공신력 있는 제도를 통해 문화예술후원 성과를 인정받아 뜻깊다.”라고 말했다.
문체부 유병채 문화예술정책실장은 “예술가가 자유롭게 창작활동을 영위하고, 문화예술이 지역 곳곳에서 골고루 꽃피워가기 위해서는 정부 지원뿐 아니라 민간기업과 관련 단체들의 관심과 지원이 반드시 필요하다.”라며 “문체부는 이를 위해 문화예술 후원 관련 제도를 정비하고, 정책적 혜택을 확대하기 위해 더욱 노력하겠다.”라고 밝혔다.
